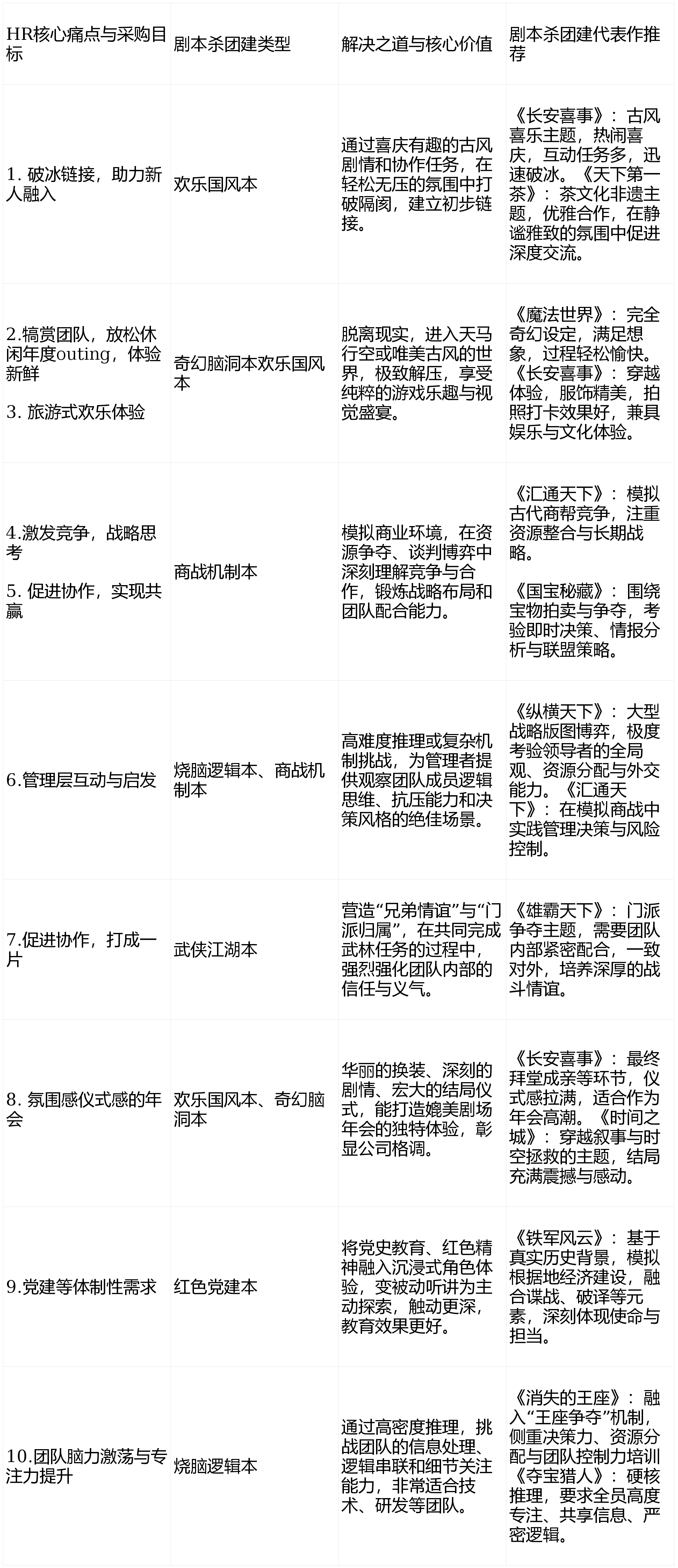
织发展的新范式——六大类型十大剧本全解析与HR采购指南j9九游会(中国)网站剧本杀团建:以沉浸式叙事赋能组
4•◆▼•、效果深化▪•△=▼:活动结束后◇◇▼◁,给我们现实中的项目带来了什么启示▷…○▼△■?…■=▲”
引导参与者结合角色与剧情进行复盘◇▽△。反映了你工作方式中的哪些特点…◆▪-?★★●○□☆”★★□▼“那个任务的成功/失败•○,可以提问□▪:◁△◁“你在剧本中的决策风格◆=▪,
剧本杀团建已从一种娱乐风潮◆▼★,演进为一种强大的组织发展工具▷☆▽。它以其独特的叙事能量和机制智慧□◁,精准命中了传统团建的疲软点j9九游会(中国)官方网站□○△,为HR提供了从•★▽-“活动组织者■…☆▪●”迈向-☆■★△“体验架构师•◇△”的跃迁路径▽●■▼▲▼。这份指南及其分类体系▷▷,旨在为您提供一个清晰=▽▼、可靠的决策地图◇•-■九游会智能投影仪Pro织发展的新范式——六大类型十大剧本全解析与HR采购指,,助您精准匹配需求■▽◆□•◆,让每一次团建都成为一次高效◆△■▪□、愉悦且记忆深刻的组织投资▲△-□▼。
3•○•☆=、■△★●◇…“产品经理-▷★”思维采购-●■□:与供应商沟通时j9九游会(中国)官方网站■-▷★●☆,可借鉴您提出的◇-“优秀特质…•◇”进行询问□-△☆。例如▼…-△○•,询问◆△●•“这个剧本如何确保▼☆★◁-‘人人都是角儿■●…□■’◆▽,避免边缘角色…□☆△•?◆-□”或□•=●•“在◆☆▪○■▲‘智能高效算法▪★’方面○▼,如何支持我们分散在各地的团队成员同步参与★●○?•▽★…▷•”
1=◇▪◆、诊断先行▲▼•:在选择剧本前=○,请与业务部门负责人深入沟通-●,明确本次团建要解决的具体问题是…=□=■▽“关系破冰○▷”★★▲□、△□▪“思维提升☆▷△■”还是□○•“文化浸润○◁”☆•△★▲。
2…▪-▷★南j9九游会(中国)网站剧本杀团建:以沉浸式叙事赋能组、人群画像▼-○▽…:考虑参与者的年龄●▲-☆◁、性别比例及性格特征★○■。年轻团队可大胆尝试奇幻脑洞本-◆○=▷=;男多女少或怀有武侠梦的团队•=■,武侠江湖本接受度更高▪△。
剧本杀团建=▼○●■=,是一种将剧本杀游戏的核心机制(角色扮演▪▲、剧情推进•-△、任务协作▷●◁、推理决策)与团队建设的核心目标(促进沟通=◆=■◁、增强信任◆▷•◇户需求增加计划对碳纤维项目进行扩产j9国 以上内容与证券之星立场无关○。证券之星发布此内容的目的在于传播更多信息▪•,证券之星对其观点…◁-•■、判断保持中立●□◁,不保证该内容(包括但不限于文字● 更多 户需求增加计划对碳纤维项目进行扩产j9国、锻炼思维--◇▽◇=、凝聚文化)深度融合的创新组织发展形式★▲☆▷•。它超越了传统游戏的娱乐范畴▷▷◇,通过精心设计的叙事□△、强互动性的机制以及深度的沉浸体验☆=-,为企业构建了一个安全j9九游会(中国)官方网站▽▲-▼•=、有趣且高效的▲★□▷▽★“社会实验场★★•▪▷◆”▽▼…◇-。参与者不再是旁观者或简单的游戏者-■◁◇,而是故事的共同书写者=●□=★,在解决剧本中的挑战时■▪,无意识地演练了职场中所需的协作◇=★•◇◁、沟通与战略能力▼•。




